2022-03-17 11:13:16 作者:司彤 来源:万象城allwincity官网 浏览数:0

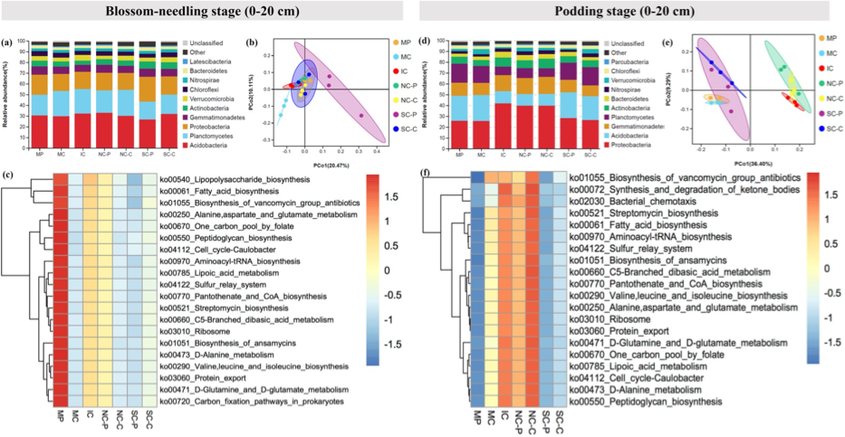
花生是山东省的主要经济作物和我国的重要出口作物。大力发展花生产业、提高花生产量品质对保障国家粮油安全、让油瓶子里多装“中国油”具有重要战略意义。课题组采用花生/棉花“等幅间作交替轮作”种植模式,并创造性地结合了大田根系分隔技术,在青岛平度(非盐碱地)、聊城高唐(次生盐碱地)和东营利津(滨海盐碱地)开展多点试验。研究表明,该种植模式能够有效提高花生和棉花植株对氮、磷、钾等营养元素的吸收和转运,改善花生棉花根际土壤微生物群落结构和多样性,大幅增加有益微生物的数量,进而显著提高间作产量和经济效益。该研究证实,花生/棉花“等幅间作交替轮作”种植模式不仅能够有效缓解花生连作障碍并发挥间作优势,而且适宜在不同类型土地种植,有效缓解盐碱胁迫,为该种植模式在我省大面积推广应用提供了理论依据和技术支撑。该研究得到国家自然科学基金、山东省现代花生产业技术体系和山东省农业良种工程项目资助。
文章链接:https://doi.org/10.1186/s12870-022-03506-y

编辑:李冉
责任编辑:刘宁
鲁ICP备13028537号-5 鲁公网安备 37021402000104号
版权所有:Copyright © allwincity万象城(中国)有限公司官网版权所有
地址:山东省青岛市城阳区长城路700号万象城allwincity官网 邮编:266109